Table of Contents
RASCII Tacho für Rollenprüfstand
Beschreibung
Ist man im Besitz eines Rollenprüfstandes und hat dieser die Möglichkeit die Geschwindigkeit zu messen, wäre es wünschenswert die Lokgeschwindigkeiten durch Rocrail direkt auf dem Rollenprüfstand einstellen zu lassen. Das geht viel einfacher und schneller als auf der Anlage oder einem extra Testkreis. Vor allem benötigt es auch weniger Platz. Der Decoder simuliert eine Messstrecke deren Länge über CV101 einstellbar ist. Generell gilt, je länger die Messstrecke ist, desto besser wird das Ergebnis.
Ich verwende den Rollenprüfstand von MaZeRo. Die Dokumentation bezieht sich auf diesen Rollenprüfstand, ich denke es passt aber auch für alle anderen Rollenprüfstände.
CV's
Adresse
| CV | Beschreibung | Wertbereich / Default |
|---|---|---|
| 1 | Decoder Adresse | 1 -255, default 255 |
Reset
Wird in CV 8 das Bit 3 geschrieben, wird der Decoder auf die Default Einstellungen zurückgesetzt.
| CV | Beschreibung | Wertbereich / Default |
|---|---|---|
| 8 | Reset | 8 |
Messen
| CV | Beschreibung | Wertbereich / Default |
|---|---|---|
| 100 | Diameter | 0..255 Durchmesser Messrad in 1/10mm Mario Zeller Max Tacho = 6.5mm. Default = 65 |
| 101 | Distance | 0..255 Messtrecke in cm. Default 100cm |
| 102 | Pause | 0..255Pause in Sekunden bevor eine neue Messung begonnen wird. Default 10 Sekunde |
Hardware
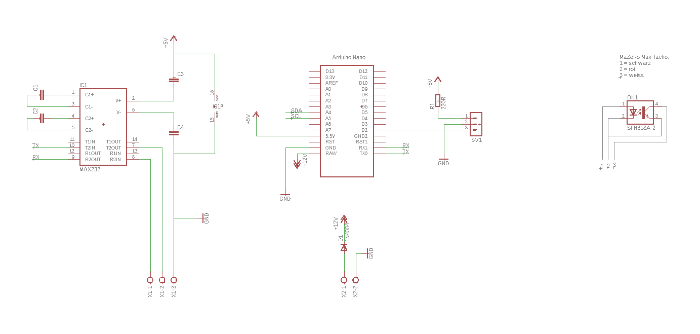
Nachbau auf eingene Gefahr, ich lehne jede Haftung ab. Die Wahl der Drahtfarben vom Geber zur Elektronik ist ein bisschen unkonventionell, es ist aber so das + = schwarz und rot = minus sind. Die Schaltung kann vereinfacht werden in dem der MAX232 inkl. der Bauteile darum, X1, X2 und D1 weggelassen werden. Dann wird der RASCII Tacho einfach direkt via USB an den Rechner mit Rocrail angeschlossen.
Pin Belegung DB-9 Stecker
| Funktion | RASCII | DB-9 |
|---|---|---|
| RX-Data | X1-1 | 2 |
| TX-Data | X1-2 | 3 |
| GND | X1-3 | 5 |
Software
Notwendige Librarys
Die folgenden Librarys sind notwendig um das Program zu erstellen
Source
Das Hauptprojet für einen Arduino NANO kann hier gefunden werden:
Rocrail Einrichten
Zentrale
Zuerst wird die RASCII Zentrale eingerichtet. die einzigen Einstellungen die angepasst werden müssen sind Baudrate = 57600 und Hardware Flow = none.
Rückmelder
Zwei Rückmelder zu einem Gleisplan hinzufügen und wie folgt konfigurieren. Die Adresse ergibt sich aus folgender Formel
| Adresse = ( Modul - 1 ) * 256 + Anschluss |
|---|
Der erste Rückmelder ist auf dem Anschluss 1, der zweite Rückmelder ist auf dem Anschluss 2. Wenn das Modul die Adresse 3 hat ergibt dies die folgenden Adressen
| Adresse = (3 - 1) * 256 + 1 = 513 |
|---|
| Adresse = (3 - 1) * 256 + 2 = 514 |
Wer unsicher ist kann auch im Rückmelder-Monitor nachschauen welche Adressen die beiden Melder denn genau verwenden.
Wird die Default Moduladresse (255) beibehalten, melden sich die beiden Ausgänge mit 65025 und 65026 in Rocrail.
Messtrecke
Danach unter Tabellen, das Menü Geschwindigkeits-Messstrecke aufrufen und die Messtrecke wie folgt konfigurieren
Die Länge der Messstrecke muss dem Wert in CV101 entsprechen. Default ist 100cm. Generell gilt, je länger die Messstrecke ist, desto besser wird das Ergebnis.
Nun kann eine Lok auf den Rollenprüfstand gesetzt werden und das Einmessen der Geschwindigkeit kann beginnen.
RocPro
Die Datei RASCII_Tacho.xml welche sich im Verzeichnis RASCII_Tacho befindet, kann in den Dekoder-Pfad von Rocrail kopiert werden. Damit kann mit RocPro sehr einfach der Decoder programmiert werden.




